21/06/2021
En el complejo y dinámico mundo de la construcción, contar con una estructura organizativa clara y definida es fundamental para el éxito. El organigrama de una empresa constructora no es simplemente un diagrama; es una representación visual vital que guía la toma de decisiones, optimiza la gestión de recursos y facilita la delegación efectiva de tareas. Comprender esta estructura es clave para entender cómo operan estas compañías y por qué la organización interna es tan crítica.

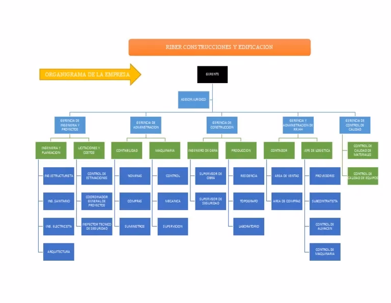
El organigrama de una empresa constructora es una representación gráfica de su estructura interna. Detalla los diferentes departamentos o unidades, así como las relaciones jerárquicas y funcionales que existen entre ellos. Típicamente, incluye roles que van desde la alta dirección, como el director general, hasta gerentes de proyectos, ingenieros, arquitectos, personal administrativo y financiero, y el equipo de operaciones en obra. Este diagrama ofrece una visión clara de cómo se distribuyen las responsabilidades y cómo fluye la información, lo que es esencial para la coordinación y la eficiencia.

La Importancia Vital del Organigrama en la Construcción
En un sector donde los proyectos pueden ser de una escala y complejidad enormes, la relevancia de un organigrama se magnifica. Su implementación y mantenimiento adecuados aportan múltiples beneficios:
- Mejora la comunicación y la colaboración: Un organigrama bien definido establece líneas claras de reporte y responsabilidad. Esto facilita la comunicación fluida y eficiente entre los distintos equipos y departamentos, un factor crucial para evitar retrasos, malentendidos y errores costosos en los proyectos de construcción. Saber a quién dirigirse y quién es responsable de cada área agiliza la resolución de problemas y la toma de decisiones.
- Ayuda en la planificación y gestión de recursos: Al visualizar claramente quién forma parte de cada equipo y cuál es su función, los gerentes pueden planificar la asignación de recursos humanos de manera más efectiva. Esto incluye desde la distribución de personal técnico especializado hasta la gestión de equipos de trabajo en diferentes frentes de obra.
- Proporciona claridad y transparencia: Un organigrama ofrece una visión comprensible de la estructura organizativa tanto para los empleados internos como para los socios externos, clientes y colaboradores. Esta transparencia fomenta la confianza y asegura que todos los involucrados entiendan cómo funciona la empresa.
- Facilita el crecimiento y la escalabilidad: A medida que una empresa constructora crece y asume proyectos de mayor envergadura o diversifica sus servicios, el organigrama se convierte en una herramienta indispensable. Permite identificar fácilmente las áreas que necesitan ser reforzadas, la creación de nuevos departamentos o la reestructuración de equipos existentes para adaptarse a las nuevas demandas.
Estructura Típica y Roles Clave
La estructura de una empresa constructora varía según su tamaño y especialización, pero existen divisiones y roles comunes que son pilares fundamentales:
- Dirección General / Alta Gerencia: Encabezada por el Director General o la Junta Directiva, es responsable de la visión estratégica, la toma de decisiones de alto nivel, la gestión financiera global y la representación de la empresa. Pueden ser uno o varios propietarios o una junta nombrada por accionistas.
- División de Operaciones / Construcción: Es el corazón operativo. Gestiona la planificación, ejecución y culminación de los proyectos. Incluye roles como Gerentes de Proyecto (responsables de proyectos específicos de principio a fin), Jefes de Obra o Superintendentes (supervisan el trabajo diario en el sitio), Ingenieros y Arquitectos (diseño, cálculos, supervisión técnica), y el personal de obra especializado (albañiles, electricistas, operadores de maquinaria, etc.).
- División de Planificación y Diseño: Involucra a arquitectos e ingenieros en las etapas iniciales del proyecto, desde la conceptualización y elaboración de planos hasta la obtención de licencias y permisos.
- División de Adquisiciones / Compras: Encargada de la compra y gestión de materiales, equipos y subcontratos. Negocian con proveedores y aseguran que los recursos necesarios lleguen a tiempo y dentro del presupuesto.
- División de Finanzas y Contabilidad: Gestiona todos los aspectos financieros: presupuestos de proyecto, facturación, nómina, contabilidad general, análisis de costos y reportes financieros. Son cruciales para la viabilidad económica de cada obra y de la empresa en general.
- División de Desarrollo de Negocio y Marketing: Busca nuevas oportunidades de proyecto, participa en licitaciones, construye relaciones con clientes y promueve los servicios de la empresa. Son vitales para el crecimiento.
- División de Recursos Humanos: Gestiona el personal, desde el reclutamiento y la contratación hasta la capacitación, evaluación del desempeño, relaciones laborales y cumplimiento de normativas. Aseguran que la empresa cuente con el talento adecuado.
- División de Tecnologías de la Información (TI): Cada vez más relevante, gestiona la infraestructura tecnológica, software de gestión de proyectos, comunicaciones y seguridad de datos.
- Departamento Legal: En empresas grandes, un equipo legal maneja contratos, cumplimiento normativo, licitaciones y posibles litigios.
- Personal de Seguridad: Importante para la protección de equipos, materiales e instalaciones, tanto en la oficina como en las obras.
- Personal Sanitario: En grandes proyectos o empresas, puede haber personal sanitario para velar por la salud y seguridad laboral.
La interconexión entre estos departamentos es lo que permite que un proyecto de construcción avance de manera coordinada y eficiente.
Tipos de Estructuras Organizativas
Las empresas constructoras pueden adoptar diferentes estructuras dependiendo de su tamaño y enfoque:
En una gran empresa constructora, la estructura suele ser más compleja y jerárquica. Puede incluir múltiples niveles de gerencia, divisiones geográficas, o divisiones especializadas por tipo de proyecto (edificación, obra civil, industrial). Las líneas de reporte son claras pero pueden ser más largas.
Una pequeña empresa constructora a menudo tiene una estructura más plana. Hay menos niveles jerárquicos y una comunicación más directa entre el personal y la dirección. Los empleados pueden desempeñar múltiples roles, y la colaboración interdepartamental es más fluida por necesidad.

Una empresa de construcción general o contratista principal organiza su estructura en torno a la supervisión de subcontratistas y la coordinación de todas las actividades en obra. El organigrama refleja la primacía de la gestión de proyectos y la supervisión de campo.
| Característica | Gran Empresa | Pequeña Empresa |
|---|---|---|
| Jerarquía | Más niveles, compleja | Menos niveles, plana |
| Departamentos | Altamente especializados | Menos especializados, roles múltiples |
| Comunicación | Más formal, a través de canales definidos | Más directa e informal |
| Gestión de Proyectos | Equipos grandes y dedicados | Equipos pequeños, roles compartidos |
| Flexibilidad | Menor | Mayor |
El Proceso de Trabajo: Cómo Funciona una Constructora
Más allá de la estructura, es fundamental entender cómo operativamente funciona una empresa constructora para llevar un proyecto desde la idea hasta la entrega. El proceso general se puede describir en varios pasos:
- Origen del Proyecto: Puede ser una propuesta directa de un cliente, un proyecto desarrollado internamente por la empresa (como una promoción inmobiliaria) o la participación en una licitación pública.
- Elaboración y Presentación del Presupuesto: El equipo técnico y financiero evalúa el proyecto, estima costos de materiales, mano de obra, equipos, permisos, y gastos generales para proponer un precio y un cronograma de ejecución.
- Firma del Contrato: Si el cliente acepta el presupuesto o la empresa gana la licitación, se formaliza un contrato que detalla el alcance del trabajo, plazos, costos, condiciones de pago y responsabilidades.
- Ejecución de la Obra: La fase más visible. El equipo de operaciones, bajo la supervisión de gerentes y jefes de obra, lleva a cabo la construcción según los planos y especificaciones, cumpliendo con normativas urbanísticas, ambientales y laborales. Implica la coordinación de tareas, gestión de subcontratistas, control de calidad y seguridad en el sitio.
- Entrega de la Obra: Una vez completada la construcción y realizadas las inspecciones finales, la obra se entrega al cliente. Esto puede incluir la obtención de certificados de fin de obra y la gestión de garantías.
Tipos de Obras Abordadas
Las empresas constructoras suelen especializarse o abordar diferentes categorías de proyectos:
- Obras de Ingeniería Civil: Proyectos de gran escala que implican movimientos de tierra significativos y estructuras de concreto y metal de grandes dimensiones. Incluyen carreteras, puentes, túneles, presas, puertos, aeropuertos, etc. A menudo, son proyectos públicos obtenidos mediante licitación.
- Construcciones Industriales: Creación, rehabilitación o rediseño de espacios destinados a la producción industrial. Esto abarca desde naves industriales hasta instalaciones especializadas, requiriendo a menudo soluciones técnicas complejas para procesos específicos.
- Edificaciones: Construcciones destinadas al uso humano, ya sea residencial (casas, edificios de apartamentos), comercial (locales, centros comerciales) o institucional (oficinas, escuelas, hospitales).
Si bien estas categorías se definen, muchas empresas operan en varias de ellas, aprovechando sinergias y diversificando su cartera de proyectos.
La Importancia Económica y Social
El sector de la construcción juega un papel crucial en la economía de un país. No solo genera una gran cantidad de empleo (en países desarrollados, hasta el 10% de la población activa puede trabajar en el sector), sino que también dinamiza otras industrias (fabricación de materiales, transporte, servicios profesionales) y es fundamental para el desarrollo de infraestructura, viviendas y espacios productivos, mejorando la calidad de vida y la competitividad.
Herramientas para Crear Organigramas
Hoy en día, existen herramientas digitales que facilitan enormemente la creación y gestión de organigramas. Plataformas como Boardmix o EdrawMax permiten diseñar organigramas de forma sencilla, actualizar la estructura a medida que la empresa crece y evoluciona, y mantener una representación visual clara y accesible para todos los miembros del equipo.

Ejemplo de Estructura: SERXAR, S.A.U.
Un ejemplo práctico de cómo una empresa constructora organiza sus áreas de trabajo es el caso de SERXAR, S.A.U., una empresa constituida en Barcelona en 1990. Su estructura operativa se refleja en sus áreas de especialización:
- Edificación Industrial: Enfocada en la construcción de naves y edificaciones para uso industrial, priorizando funcionalidad y eficiencia.
- Rehabilitación Industrial: Capacidad para restaurar y adaptar edificaciones industriales existentes, tanto parcial como totalmente.
- Construcción y Desarrollo de Obra Civil: Participación en proyectos urbanísticos, edificios residenciales, institucionales y comerciales.
- Demolición y Reciclaje de Escombros: Un área especializada que maneja la demolición de estructuras y promueve el reciclaje de materiales.
- Instalaciones Pladur: Servicios especializados en la instalación de sistemas de tabiquería y techos interiores.
Este ejemplo ilustra cómo una empresa puede estructurarse en función de los tipos de servicios que ofrece, manteniendo equipos y expertise especializados en cada área para garantizar la calidad y eficiencia en la ejecución de proyectos diversos.
Preguntas Frecuentes sobre Organigramas y Empresas Constructoras
Aquí abordamos algunas dudas comunes sobre la estructura y el funcionamiento de las empresas dedicadas a la construcción:
¿Qué puestos hay en una constructora?
Una constructora típica incluye una amplia gama de puestos, desde roles directivos (Director General, Gerentes de Departamento), técnicos (Ingenieros civiles, arquitectos, aparejadores), de gestión de proyectos (Gerente de Proyecto, Jefe de Obra), administrativos (contabilidad, recursos humanos, compras) hasta personal operativo en obra (albañiles, electricistas, fontaneros, operadores de maquinaria, capataces).
¿Cuál es la estructura organizativa de una construcción?
La estructura organizativa de una construcción (refiriéndose a la empresa) se representa mediante un organigrama. Este diagrama muestra las divisiones clave (Operaciones, Finanzas, RRHH, etc.) y las líneas de jerarquía y reporte entre los diferentes roles y equipos. Su objetivo es clarificar responsabilidades y optimizar la comunicación para la gestión eficiente de proyectos.

¿Cómo está constituida una constructora?
Una constructora puede estar constituida de diversas formas legales: como una sociedad mercantil (Sociedad Anónima, Sociedad Limitada), como una asociación temporal para un proyecto específico, o incluso como una empresa unipersonal (aunque esto es más común en pequeñas reformas). Su constitución legal define la propiedad (uno o varios socios, accionistas) y la forma de administración (propietario, consejo de administración, junta directiva).
¿Cómo funciona una empresa constructora?
Una empresa constructora funciona identificando y asegurando proyectos (a través de clientes directos o licitaciones), elaborando presupuestos detallados, formalizando contratos, planificando y ejecutando la obra con equipos propios o subcontratados, y finalmente entregando el proyecto terminado. Requiere una coordinación constante entre departamentos técnicos, administrativos y operativos, así como una gestión rigurosa de costos, plazos y calidad.
En definitiva, el organigrama es una herramienta estratégica indispensable que proporciona la columna vertebral para la operación eficiente de cualquier empresa constructora, permitiéndole abordar proyectos complejos con organización, claridad y una sólida base para el crecimiento futuro.
Si quieres conocer otros artículos parecidos a Organigrama en Empresas Constructoras puedes visitar la categoría Construccion.
